自動車組立工:製造業の未来を担う

転職の質問
『自動車組立工』になるには、どうすればいいですか?

転職研究家
自動車組立工になるには、主に2つの道があります。1つは、自動車メーカーや部品メーカーなどに直接就職する方法。もう1つは、職業訓練校などで必要な技能を学んでから就職する方法です。どちらの方法でも、専門的な知識や技能を身につけることが大切です。

転職の質問
自動車メーカーに就職するには、どういったことをすればいいのでしょうか?

転職研究家
多くの場合、高校や専門学校、大学などを卒業後に、各企業の採用試験を受けて就職します。工業高校の機械科や自動車科などで専門知識を学んでおくと有利になる場合が多いですね。中には、会社独自の養成制度を持っている企業もありますよ。
自動車組立工
- 自動車組立工の主な仕事内容
- 自動車組立工は、自動車を構成している部品や材料を組み合わせて、部品ユニットや完成車を作っていく人たちのことをさしています。自動車製造会社は、通常、鋳造・鍛造・機械加工・成形、エンジン組立、車体、塗装、完成車組立の部門に分かれており、自動車組立工は完成車組立部門に属しています。自動車組立工は、自動車製造工程の中で、エンジン、トランスミッション、車軸などの部品ユニットの組付け、車体、フレームなどの板金組付けと、最後に自動車を構成する最終組付けの作業に従事します。
- 自動車組立工になるには
- 自動車組立工になるには、特別な条件や制限はありません。高校卒業程度の一般常識を持ち、健康で協調性のある人物ならば、年齢にかかわりなく誰でもやれる仕事といってよいでしょう。自動車組立は、ほとんどが手作業で、さまざまな部品を取り扱い、一定の時間内に正しい方法で組付けを行うことが必要なので、運動神経の機敏性、指先と手の器用さと、繰り返し作業を能率よく誤りなく遂行していく持続力、注意力などが求められます。また、自動車の構造や、使用する工具などの知識も必要ですが、一般的にどの自動車工場でも、入職後に職場実地訓練や職業訓練を行っています。なお、それぞれの工場で、自動車組立と関連する自動車整備士の資格取得が盛んに行われています。
仕事の内容

自動車組立工とは、自動車製造の最終段階を担う大切な仕事です。様々な部品を組み合わせて、一台の車を作り上げる、いわば「車の産婆」のような存在と言えるでしょう。仕事内容は多岐に渡り、まず車体の骨組みとなる部分に、エンジンやドア、座席といった様々な部品を組み付けていきます。この工程では、決められた手順を忠実に守り、手作業で部品を配置したり、工具や機械を使ってボルトを締めたり、溶接を行ったりします。
次に、部品が正しく取り付けられているか、動作に問題がないかを入念に確認します。一つ一つの部品の取り付け具合や全体のバランス、機械の動きなどを細かくチェックし、不具合があれば調整を行います。場合によっては、塗装などの専門的な作業を行うこともあります。また、作業の進み具合を管理したり、完成した車の品質をチェックするのも重要な仕事です。
自動車組立は、チームワークが不可欠です。それぞれの担当が協力し合い、情報を共有しながら作業を進めていく必要があります。そのため、仲間との意思疎通を図る能力も求められます。近年、自動車の製造現場では自動化が進んでいますが、人の手による繊細な作業や最終的な品質確認は依然として重要です。特に、高い精度が求められる工程や、最終的な完成度を確認する工程では、人間の感覚や判断力が欠かせません。だからこそ、自動車組立工は、日本のものづくりを支える重要な役割を担っており、やりがいのある仕事と言えるでしょう。
| 項目 | 内容 |
|---|---|
| 役割 | 自動車製造の最終段階を担う。 様々な部品を組み合わせて一台の車を作り上げる。 |
| 主な仕事内容 | 車体の骨組みにエンジン、ドア、座席など様々な部品を組み付ける。 部品が正しく取り付けられ、動作に問題がないか確認する。 作業の進み具合を管理し、完成した車の品質をチェックする。 |
| 作業の特徴 | 決められた手順を忠実に守る。 手作業、工具、機械を駆使する。 高い精度が求められる。 最終的な完成度を確認する。 |
| 必要な能力 | チームワーク 仲間との意思疎通 人間の感覚や判断力 |
| 重要性 | 日本のものづくりを支える重要な役割 |
やりがい

自動車を作る仕事は、自分の手で製品を作り上げる達成感を味わえることが大きな魅力です。 広大な工場の中で、多くの仲間と共に力を合わせ、一つの自動車を完成させる喜びは、他の仕事ではなかなか味わうことができません。まるで一つの生命を誕生させるような感動を覚える人もいるでしょう。自分が組み立てに携わった車が街を走っているのを見かける瞬間は、この仕事ならではの喜びであり、胸を張って誇りに思うことができるでしょう。自分が作ったものが社会で役立っていることを実感できる、そんな貴重な経験を日々積み重ねることができます。
また、この仕事の魅力は技術を磨くことで成長を実感できる点にもあります。最初は簡単な作業からスタートしますが、経験を積むことで溶接や塗装、検査など、専門性の高い技術を身につけることができます。高度な技術を習得すれば、より重要な工程を任せてもらえたり、リーダーとして後輩を指導する立場になったり、キャリアアップの道が開かれています。自分の技術の向上を目に見える形で実感できることは、大きなモチベーションに繋がるでしょう。
さらに、チームワークを大切にできることも、この仕事のやりがいに繋がります。自動車の製造は、様々な工程を経て完成します。それぞれの工程を担当する人々が協力し合い、連携することで初めて一つの製品が出来上がります。仲間と協力して一つの目標を達成する喜び、チームの一員として貢献しているという実感を得られることは、大きなやりがいとなるでしょう。ものづくりに情熱を燃やし、技術を学ぶことに喜びを感じ、仲間と協力して働くことを大切にしたい人にとって、自動車を作る仕事は大きな満足感を得られる、やりがいのある仕事と言えるでしょう。
| 魅力 | 詳細 |
|---|---|
| 達成感 | 自分の手で製品を作り上げる達成感を味わえる。多くの仲間と共に力を合わせ、一つの自動車を完成させる喜び。自分が組み立てた車が街を走っているのを見かける喜び。社会で役立っていることを実感できる。 |
| 成長 | 技術を磨くことで成長を実感できる。簡単な作業からスタートし、経験を積むことで溶接や塗装、検査など、専門性の高い技術を身につけることができる。高度な技術を習得すればキャリアアップの道が開かれる。 |
| チームワーク | チームワークを大切にできる。様々な工程を担当する人々が協力し合い、連携することで製品が出来上がる。仲間と協力して一つの目標を達成する喜び、チームの一員として貢献している実感を得られる。 |
| やりがい | ものづくりに情熱を燃やし、技術を学ぶことに喜びを感じ、仲間と協力して働くことを大切にしたい人にとって、大きな満足感を得られる、やりがいのある仕事。 |
必要なスキル

自動車を組み立てる仕事では、手先の器用さと正確さが欠かせません。なぜなら、小さな部品を正しく取り付けたり、微妙な調整をしたりする作業が多いからです。このような作業には、高い集中力と丁寧さが求められます。一つの部品の取り付けミスが、全体の完成度に影響を与えることもあります。また、作業手順を示した図面を読み解く力も必要です。図面を理解することで、正しく部品を取り付けることができます。さらに、ドライバーやレンチなどの工具、そして組立に使う機械を適切に扱う技術も重要です。工具や機械は、安全に使いこなすことで、作業効率を高めることができます。
自動車の組立は、一人で全てを行うわけではありません。多くの場合、チームで作業を行います。そのため、仲間と意思疎通を図る力や、互いに協力して作業を進める力も必要です。周りの人と協力することで、スムーズに作業を進めることができ、より良い製品を作り出すことができます。近年は、コンピューターで制御された機械を使う場面も増えています。そのため、基本的なパソコン操作の技術も求められるようになっています。パソコンを使って機械を操作することで、より精密な組立が可能になります。
これらの技術は、実際に作業を経験することで身につけることができます。経験を積むことで、作業のスピードや正確さが向上します。しかし、それだけでなく、日頃からものづくりに興味を持ち、自ら進んで学ぶ姿勢が大切です。新しい技術や知識を学ぶことで、より高度な作業をこなせるようになります。常に学び続ける意欲を持つことで、技術者としての成長につながります。
| 必要なスキル・能力 | 詳細 |
|---|---|
| 手先の器用さと正確さ | 小さな部品の取り付け、微妙な調整、高い集中力、丁寧さ |
| 図面を読み解く力 | 作業手順の理解、正しい部品取り付け |
| 工具・機械の操作技術 | ドライバー、レンチ、組立機械の適切な使用、安全な操作、作業効率向上 |
| コミュニケーション能力・協調性 | チームでの意思疎通、協力、スムーズな作業進行、良質な製品作成 |
| 基本的なパソコン操作の技術 | コンピューター制御機械の操作、精密な組立 |
| 自ら進んで学ぶ姿勢 | 新しい技術・知識の習得、高度な作業遂行、技術者としての成長 |
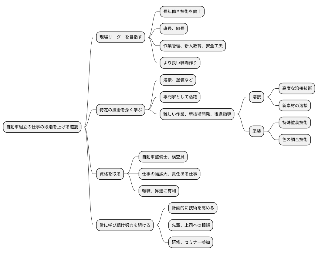
キャリアアップ

自動車を組み立てる仕事をしている方の、仕事の段階を上げる道筋は大きく分けて二つあります。一つは、現場で働く人たちのリーダーを目指す道です。長年働いて技術を向上させることで、班長や組長といった役割につき、仲間をまとめる仕事をすることができます。たとえば、作業の進み具合を管理したり、新しい人に仕事を教えたり、作業の安全性を高める工夫をしたりといった仕事です。リーダーとして、周りの人たちと協力しながら、より良い職場を作っていくことができます。
もう一つは、特定の技術を深く学ぶ道です。溶接や塗装といった専門的な分野で高度な技術を身につけることで、その道の専門家として活躍することができます。高度な技術を持つ人は、難しい作業を任されたり、新しい技術の開発に携わったり、後進の指導をしたりと、様々な場面で活躍が期待されます。たとえば、溶接であれば、より精度の高い溶接技術を習得したり、新しい素材の溶接に挑戦したりすることで、専門性を高めることができます。塗装であれば、特殊な塗装技術を習得したり、色の調合技術を磨いたりすることで、他の人にはできない高度な塗装を手がけることができます。
また、資格を取ることで、仕事の段階を上げる可能性を広げることもできます。自動車整備士や検査員の資格を取得すれば、仕事の幅を広げたり、より責任のある仕事を任されたりする可能性が高まります。資格取得は、自分の能力を客観的に証明する手段となるため、転職や昇進の際に有利に働くこともあります。
どの道を選ぶ場合でも、常に学び続け、努力を続けることが大切です。将来どのような仕事がしたいのか、どのような自分になりたいのかを考えながら、計画的に技術を高めていくことが重要です。周りの先輩や上司にアドバイスをもらったり、研修やセミナーに参加したりするなど、積極的に学ぶ機会を設けることで、着実に成長していくことができます。

転職

自動車組立工としての経験は、他の製造業への転職活動で大きな強みとなります。特に、自動車製造で培った機械操作や組立の技術は、他の製造現場でも応用が利きやすく、即戦力として期待されます。部品の組み立てや溶接、塗装、検査など、様々な工程に関わった経験は、家電製品や産業機械、精密機器などの製造業で活かすことができます。
また、自動車産業は品質管理や工程管理に厳しい水準が求められるため、これらの分野で培った経験も大きな武器となります。例えば、不良品発生の原因究明や再発防止策の立案、生産工程の改善や効率化といった経験は、製造業以外の分野でも高く評価される可能性があります。
転職活動においては、まず自分自身が行ってきた業務内容を細かく振り返り、どのような技術や知識、経験を身につけてきたかを整理することが重要です。そして、それらの能力がどのような仕事で活かせるのか、どのような企業で求められているのかを分析することで、転職の方向性が見えてきます。
転職先の企業を選ぶ際には、事業内容や企業文化、待遇なども重要な要素です。企業のホームページや求人情報誌などで情報を集めるだけでなく、転職相談会に参加したり、転職仲介業者に相談することで、より具体的な情報を得ることができます。仲介業者に登録すれば、非公開求人情報なども入手できるため、転職活動の幅が広がります。
さらに、自動車業界全体の動向や将来性なども考慮することも大切です。電気自動車の普及や自動運転技術の発展など、自動車業界は大きな変革期を迎えています。これらの変化を理解し、将来を見据えながら、自分のキャリアプランをしっかりと立て、慎重に転職活動を進めることが成功への鍵となります。
| 強み | 具体的な経験 | 活かせる仕事 | 転職活動のポイント |
|---|---|---|---|
| 機械操作・組立技術 | 部品の組み立て、溶接、塗装、検査など | 家電製品、産業機械、精密機器などの製造業 | 業務内容の振り返り、技術・知識・経験の整理 |
| 品質管理・工程管理 | 不良品発生の原因究明、再発防止策の立案、生産工程の改善や効率化 | 製造業以外も可能性あり | 能力の分析、企業研究、転職相談会参加、転職仲介業者への相談 |
| – | – | – | 非公開求人の入手、業界動向の把握、キャリアプランの策定 |
将来性

自動車製造の仕事は、電気自動車や自動で動く車の技術開発など、大きな変化の時を迎えています。この変化は、自動車を作る仕事にも大きな影響を与えるでしょう。
まず、電気で走る車の普及により、従来のエンジンを組み立てる仕事は減っていくと考えられます。その一方で、電池やモーターを作る仕事は増えていくでしょう。これらの部品を作るには、新しい技術や知識が必要となります。そのため、常に新しいことを学び続ける姿勢が大切です。
また、工場では、機械による自動化が進むと考えられます。ロボットが多くの作業をこなすようになり、これまで人が行っていた作業の一部は機械に置き換えられていくでしょう。しかし、ロボットを管理したり、修理したりする仕事は新たに必要となります。さらに、より高度な技術や知識を持った人の需要は高まると予想されます。例えば、ロボットのプログラミングや、電気系統の整備など、専門的な技術を持った人が求められるようになるでしょう。
このように、自動車を作る仕事は、求められる技術や知識が大きく変わってきています。変化の激しい時代だからこそ、自ら学び、技術を磨くことが重要です。新しい技術を学ぶための研修に参加したり、資格を取得したりするなど、積極的にスキルアップに努めましょう。また、同僚や上司と積極的にコミュニケーションを取り、現場での経験を積むことも大切です。そうすることで、変化に対応できる柔軟性と、より高度な技術を身につけることができるでしょう。将来を見据え、常に学び続ける姿勢が、自動車を作る仕事で長く活躍するための鍵となるでしょう。
| 変化 | 影響 | 必要な対応 |
|---|---|---|
| 電気自動車の普及 | エンジン関連の仕事減少、電池・モーター関連の仕事増加 | 常に新しいことを学び続ける |
| 工場の自動化 | ロボットによる作業代替、ロボット管理・修理の仕事増加、高度な技術・知識を持つ人材の需要増加 | ロボットプログラミング、電気系統整備等の専門技術習得 |
| 技術・知識の変化 | — | 研修参加、資格取得、スキルアップ、同僚・上司とのコミュニケーション、現場経験の蓄積、常に学び続ける姿勢 |
